首页

新闻

直播

福州广电

专题

文化生活报

福州高温日继续刷新纪录!还有一个重要提醒......

国庆中秋假期已接近尾声,许多在外游玩的朋友已经踏上了返程的路途。

那么,返程途中的天气会是怎样?先来看看↓

福州晴热高温持续

昨天对南方大部分地区而言,绝对是最热的一个中秋节。福州也在中秋节当天迎来今年第70个高温日,今天福州高温日累加一天。据福州气象消息,假期的尾声将会在晴热高温中度过,并且在假期后延续。今天(10月7日)最高气温可达37℃,未来三天高温略有缓解,但福州市区的最高气温还会维持在35℃高温线上下,体感炎热,返程路上需做好防暑降温的措施。

返程车流高峰已至

据福建交警研判分析,预计返程车流在10月7日10时至18时达到高峰。

高速公路主要易拥堵缓行路段

主要易拥堵缓行路段涉及7条高速、8个设区市共计17处路段,分别为:

沈海高速泉州南安(泉州往厦门)、厦门海沧枢纽(漳州往厦门)、漳州漳浦(漳州往厦门)、霞浦(宁德往浙江)段。

泉南高速泉州南安(三明往泉州)、三明永安(泉州往三明)段。

沙厦高速泉州德化(三明往泉州)段。

福银高速福州闽清、三明将乐(三明往福州)段。

京台高速福州闽侯、宁德古田(宁德往福州)、南平建阳(南平往福州)段。

甬莞高速福州永泰至闽侯(莆田往福州)、泉州安溪至厦门同安(泉州往厦门)、漳州南靖(漳州往厦门)。

厦蓉高速龙岩上杭、新罗(入省方向)段。

错峰避堵出行

福州

假期后段游客开始返程,从主要进出城通道来看,出城方向交通流量较假期中段继续下降,进城方向交通流量大幅上升,每日进城流量开始超过出城流量。

厦门

厦门市返程车流主要在15时至21时之间,主要集中在高速公路出口、厦门大桥、海沧大桥、翔安隧道、翔安大桥进岛方向及部分景区商圈周边路段。

厦蓉高速B道长泰往厦门方向与沈海高速交汇的海沧枢纽18公里

主要拥堵时段:10月7日15:00-22:00、10月8日9:00-22:00。

绕行推荐:厦蓉高速长泰往厦门方向18公里车流缓行时,可从厦门西收费站掉头经海沧枢纽转回沈海高速,或提前从天宝枢纽转漳州北连接线再经漳州枢纽互通转入沈海高速返厦,进厦门岛车辆可直接从新阳收费站出高速经海沧隧道进岛。

漳州

泉州

易拥堵路段

易发生事故、危险路段

1、沈海高速2268km-2272km(山头苏厝隧道路段双向)

泉州往厦门方向拥堵时,经西锦枢纽绕行南惠支线往石井收费站下高速,绕行成功大道;从石井西收费站下高速,绕行海翔大道。

2、沈海高速2202km-2210km(上行驿坂服务区至上坡路段)

福州往厦门方向拥堵时,从驿坂服务区后通道驶离高速走324国道从惠安收费站上高速,或者提前从泉港收费站下高速走324国道从惠安收费站上高速。

3、泉南高速18km-36km(观音山隧道路段至保福岭隧道路段)

泉州往三明方向拥堵时,从张坑枢纽绕行南石支线,在南安收费站下高速,绕行江北大道,再从南安北(省新)收费站上高速;

三明往泉州方向拥堵时,从南安北(省新)收费站下高速,绕行南安大道,再从南安收费站上高速。

4、甬莞高速880km-898km(龙门路段)

从厦门往安溪方向拥堵时,建议从莲花北下高速绕行206省道前往;从安溪往厦门方向拥堵时,建议从龙门下高速绕行206省道。

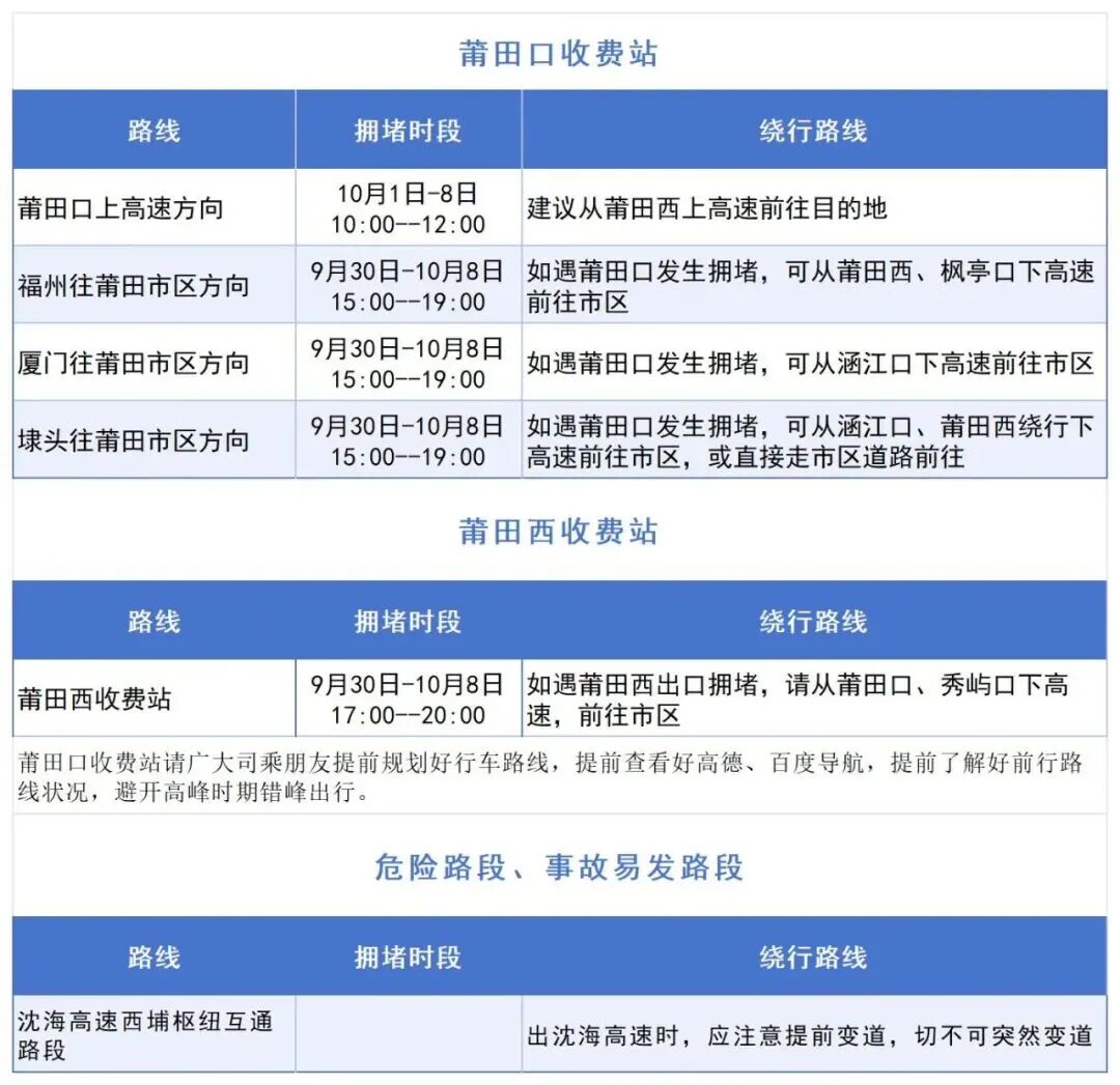
莆田

返程高峰预计最早出现在10月7日下午和10月8日全天,特别是16时-20时,高速公路进城方向和城市道路将迎来返程最高峰。

易拥堵、缓行点段

高速易拥堵、危险路段

三明

三元区江滨路、高速南/北连接线及沙县国道205线大洲桥引桥路段,10月7日-8日10-20时将出现车流高峰。

龙岩

1、罗龙路(石埠灯控到龙岩西高速口)路段。出城、进城集中点,易引发交通拥堵,请驾驶人文明行车、有序通行,尽量避开石埠灯控到龙岩西高速口易拥堵路段,由其他高速口绕行。

2、动车站路段。动车站及周边旅客集中,接送车辆剧增,易引发交通拥堵。请驾驶人文明行车、有序通行,途经车辆可由双洋路或人民路绕行。

3、红坊集镇(红坊西外环路口到红坊中心小学路口)路段。出城集中点,假期车流量较大,易发生交通拥堵,请驾驶人错峰出行,尽量避开高峰时段,或由东肖高速口绕行。

平潭

易拥堵路段

易发事故路段

返程高峰请谨慎驾驶!希望大家都能平安到家!

来源:新闻110微信公众号

编辑:黄国伟